Primary competition visual

Fault Impact Analysis: Towards Service-Oriented Network Operation & Maintenance by ITU

8 000 CHF
Challenge completed over 2 years ago
Classification
268 joined
89 active
Starti
Jul 26, 23
Closei
Aug 18, 23
Reveali
Aug 18, 23
Can you predict an NE’s average data rate change when a fault occurs?

The goal of fault management in telecom O&M (Operation & Maintenance) is to ensure stable & reliable networks and services. In the RAN (Radio Access Network), the most significant part of O&M activities is network fault management, including fault monitoring, analysis, diagnosis, and repair processes. Among these processes, fault analysis is an essential part of troubleshooting.

In the current practices with large-scale and complex network structure, O&M engineers have to face massive faults & alarms in daily work. The traditional way to analyze faults is by setting rules based on network experts’ experience, such as duration of faults or predefined categories of faults, to determine which faults need to be handled with higher priority.

However, with the traditional method, the impact of each fault on network KPIs (Key Performance Indicator), such as coverage and data rate, are not explicitly assessed and taken into consideration. As a result, the reliability of network service cannot be quantified and it is impossible to optimally schedule O&M resources. For example, even if some faults are so critical that NEs (Network Elements) are out of service because of them, they might not be urgent and could still be handled with lower priority. More precisely, consider a heterogeneous network where several NEs provide multiple layers of coverage (e.g., the co-existence of 4G and 5G, multiple frequency bands). In this case, even if a NE is out of service due to a sudden fault, there might not be coverage hole since users may migrate to neighboring NEs to access the network and obtain the same level of service quality. Therefore, the fault can be handled with low priority if other faults with worse impacts exist. In another case as stated in what follows, some faults need to be prioritized although they might only cause service capability deterioration of a NE rather than a service outage. When this kind of fault occurs, users can still access the network through the NE, but with a dropped service quality, which may lead to complaints and subscriber churn.

Problem statement In order to better guide fault management and optimally allocate limited O&M resources, this problem is targeting at leveraging ML/AI to predict the impact of faults on RAN KPIs. This is a critical capability for the autonomy of next-generation communications systems. It will empower the state-of-the-art fault management to upgrade from fixing network devices to fixing network service quality, and eventually drive network O&M transformation from equipment-centric to service-centric.

As described in the above examples, the impact of fault on RAN KPIs depend on network topology, NE’s historical and current running state and when & where the fault occurs. In the challenge, the participants are asked to develop a machine learning-based model to predict how each NE’s average data rate changes when a fault occurs based on network topology and historical data.

Challenges

  • Uncertainty and non-stationarity in fault impact: The stochastic feature of RAN, including radio propagation, user mobility, and traffic demand, can result in instability, fluctuation, and non-stationarity in RAN KPI data. It can be hard to determine whether a RAN KPI anomaly is caused by fault or fluctuation.
  • Complexity of RAN networking and mechanism RAN is a highly complex system where RAN KPIs are correlated with multiple aspects. For instance, different networking topology and configurations of RAN lead to diverse coupling effects among NEs. The impact of a fault depends on ongoing NE configuration, peripheral networking, and running status. Different fault types’ mechanisms vary greatly and are intricate. Therefore, there is no straightforward way to identify the impact of a fault.
  • Uncertainty contributed by customer segmentations Additionally, stochasticity and uncertainty on the RAN KPIs are due to the distinct user behaviors and requirements, which vary in time and space
  • Uncertainty generated by non-RAN’s fault e.g. flashing transmission issues, devices, and applications The RAN is a convoluted network where fluctuations of KPIs can also be generated by non-RAN’s faults. However, these faults and their relation with RAN KPIs are complex to model.

About AI for Good - International Telecommunication Union (ITU)

AI for Good is organized by ITU in partnership with 40 UN Sister Agencies. The goal of AI for Good is to identify practical applications of AI to advance the United Nations Sustainable Development Goals and scale those solutions for global impact. It’s the leading action-oriented, global & inclusive United Nations platform on AI.

Resources

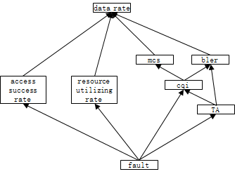
To reduce the need for wireless knowledge, participants will be provided with domain knowledge references about wireless communications.

This reference takes the form of a knowledge graph that illustrates the relation of KPIs with occurrence of faults.

The root node of the graph represents the fault, while the other nodes represent the network KPIs. An edge in the graph indicates a conditional relationship between the two nodes, and the direction of the edge indicates that changes in the upper-level node might cause changes in the lower-level node.

Evaluation

The error metric for this competition is the F1 score, which ranges from 0 (total failure) to 1 (perfect score). Hence, the closer your score is to 1, the better your model.

Participants will submit a report explaining their modelling solution, including the outcomes of their models on the test set. In the dataset, there are K *.csv files where each file relates to a NE under a certain fault occurrence within a duration of N_k hours. For each file, the status of data rate change of the NE within each fault’s duration hours needs to be predicted by the model. Specifically, the status of data rate change is defined as whether the value of data rate being less than the value right before the fault. If so, the state is labelled as ‘1’, otherwise, the state is labelled as ‘0’.

F1 Score: A performance score that combines both precision and recall. It is a harmonic mean of these two variables. Formula is given as: 2*Precision*Recall/(Precision + Recall)

Precision: This is an indicator of the number of items correctly identified as positive out of total items identified as positive. Formula is given as: TP/(TP+FP)

Recall / Sensitivity / True Positive Rate (TPR): This is an indicator of the number of items correctly identified as positive out of total actual positives. Formula is given as: TP/(TP+FN)

Where:

TP=True Positive
FP=False Positive
TN=True Negative
FN=False Negative

Your submission file should look like this (numbers to show format only):

ID	        data_rate_t+1_trend
B0017-25_26	1
B0017-25_27	0
Prizes
  • 1st place: 4 000 CHF
  • 2nd place: 2 000 CHF
  • 3rd place: 1 000 CHF
  • 4th place: 500 CHF
  • 5th place: 500 CHF

Internship will be offered the winning team at Huawei.

There are 8 000 Zindi points available. You can read more about Zindi points here.

Timeline

Competition closes on 18 August 2023.

Final submissions must be received by 11:59 PM GMT.

We reserve the right to update the contest timeline if necessary.

How to get started with Zindi

How to enroll in your first Zindi competition

How to create a team on Zindi

How to update your profile on Zindi

How to use Colab on Zindi

How to mount a drive on Colab

Rules

This challenge is open to all.

Teams and collaboration

You may participate in competitions as an individual or in a team of up to four people. When creating a team, the team must have a total submission count less than or equal to the maximum allowable submissions as of the formation date. A team will be allowed the maximum number of submissions for the competition, minus the total number of submissions among team members at team formation. Prizes are transferred only to the individual players or to the team leader.

Multiple accounts per user are not permitted, and neither is collaboration or membership across multiple teams. Individuals and their submissions originating from multiple accounts will be immediately disqualified from the platform.

Code must not be shared privately outside of a team. Any code that is shared, must be made available to all competition participants through the platform. (i.e. on the discussion boards).

The Zindi data scientist who sets up a team is the default Team Leader but they can transfer leadership to another data scientist on the team. The Team Leader can invite other data scientists to their team. Invited data scientists can accept or reject invitations. Until a second data scientist accepts an invitation to join a team, the data scientist who initiated a team remains an individual on the leaderboard. No additional members may be added to teams within the final 5 days of the competition or last hour of a hackathon.

The team leader can initiate a merge with another team. Only the team leader of the second team can accept the invite. The default team leader is the leader from the team who initiated the invite. Teams can only merge if the total number of members is less than or equal to the maximum team size of the competition.

A team can be disbanded if it has not yet made a submission. Once a submission is made individual members cannot leave the team.

All members in the team receive points associated with their ranking in the competition and there is no split or division of the points between team members.

Datasets and packages

The solution must use publicly-available, open-source packages only.

You may use only the datasets provided for this competition. Automated machine learning tools such as automl are not permitted.

You may use pretrained models as long as they are openly available to everyone.

The data used in this competition is the sole property of Zindi and the competition host. You may not transmit, duplicate, publish, redistribute or otherwise provide or make available any competition data to any party not participating in the Competition (this includes uploading the data to any public site such as Kaggle or GitHub). You may upload, store and work with the data on any cloud platform such as Google Colab, AWS or similar, as long as 1) the data remains private and 2) doing so does not contravene Zindi’s rules of use.

You must notify Zindi immediately upon learning of any unauthorised transmission of or unauthorised access to the competition data, and work with Zindi to rectify any unauthorised transmission or access.

Your solution must not infringe the rights of any third party and you must be legally entitled to assign ownership of all rights of copyright in and to the winning solution code to Zindi.

Submissions and winning

You may make a maximum of 10 submissions per day.

You may make a maximum of 300 submissions for this competition.

Before the end of the competition you need to choose 2 submissions to be judged on for the private leaderboard. If you do not make a selection your 2 best public leaderboard submissions will be used to score on the private leaderboard.

During the competition, your best public score will be displayed regardless of the submissions you have selected. When the competition closes your best private score out of the 2 selected submissions will be displayed.

Zindi maintains a public leaderboard and a private leaderboard for each competition. The Public Leaderboard includes approximately 20% of the test dataset. While the competition is open, the Public Leaderboard will rank the submitted solutions by the accuracy score they achieve. Upon close of the competition, the Private Leaderboard, which covers the other 80% of the test dataset, will be made public and will constitute the final ranking for the competition.

Note that to count, your submission must first pass processing. If your submission fails during the processing step, it will not be counted and not receive a score; nor will it count against your daily submission limit. If you encounter problems with your submission file, your best course of action is to ask for advice on the Competition’s discussion forum.

If you are in the top 10 at the time the leaderboard closes, we will email you to request your code. On receipt of email, you will have 48 hours to respond and submit your code following the Reproducibility of submitted code guidelines detailed below. Failure to respond will result in disqualification.

If your solution receives a prize placement, you will be required to submit your winning solution code to us for verification, and you thereby agree to assign all worldwide rights of copyright in and to such winning solution to Zindi.

If two solutions earn identical scores on the leaderboard, the tiebreaker will be the date and time in which the submission was made (the earlier solution will win).

The winners will be paid via bank transfer, PayPal, or other international money transfer platform. International transfer fees will be deducted from the total prize amount, unless the prize money is under $500, in which case the international transfer fees will be covered by Zindi. In all cases, the winners are responsible for any other fees applied by their own bank or other institution for receiving the prize money. All taxes imposed on prizes are the sole responsibility of the winners. The top 3 winners or team leaders will be required to present Zindi with proof of identification, proof of residence and a letter from your bank confirming your banking details.Winners will be paid in USD or the currency of the competition. If your account cannot receive US Dollars or the currency of the competition then your bank will need to provide proof of this and Zindi will try to accommodate this.

Please note that due to the ongoing Russia-Ukraine conflict, we are not currently able to make prize payments to winners located in Russia. We apologise for any inconvenience that may cause, and will handle any issues that arise on a case-by-case basis.

Payment will be made after code review and sealing the leaderboard.

You acknowledge and agree that Zindi may, without any obligation to do so, remove or disqualify an individual, team, or account if Zindi believes that such individual, team, or account is in violation of these rules. Entry into this competition constitutes your acceptance of these official competition rules.

Zindi is committed to providing solutions of value to our clients and partners. To this end, we reserve the right to disqualify your submission on the grounds of usability or value. This includes but is not limited to the use of data leaks or any other practices that we deem to compromise the inherent value of your solution.

Zindi also reserves the right to disqualify you and/or your submissions from any competition if we believe that you violated the rules or violated the spirit of the competition or the platform in any other way. The disqualifications are irrespective of your position on the leaderboard and completely at the discretion of Zindi.

Please refer to the FAQs and Terms of Use for additional rules that may apply to this competition. We reserve the right to update these rules at any time.

Reproducibility of submitted code

  • If your submitted code does not reproduce your score on the leaderboard, we reserve the right to adjust your rank to the score generated by the code you submitted.
  • If your code does not run you will be dropped from the top 10. Please make sure your code runs before submitting your solution.
  • Always set the seed. Rerunning your model should always place you at the same position on the leaderboard. When running your solution, if randomness shifts you down the leaderboard we reserve the right to adjust your rank to the closest score that your submission reproduces.
  • Custom packages in your submission notebook will not be accepted.
  • You may only use tools available to everyone i.e. no paid services or free trials that require a credit card.

Documentation

A README markdown file is required

It should cover:

  • How to set up folders and where each file is saved
  • Order in which to run code
  • Explanations of features used
  • Environment for the code to be run (conda environment.yml file or an environment.txt file)
  • Hardware needed (e.g. Google Colab or the specifications of your local machine)
  • Expected run time for each notebook. This will be useful to the review team for time and resource allocation.

Your code needs to run properly, code reviewers do not have time to debug code. If code does not run easily you will be bumped down the leaderboard.

Consequences of breaking any rules of the competition or submission guidelines:

  • First offence: No prizes for 6 months and 2000 points will be removed from your profile (probation period). If you are caught cheating, all individuals involved in cheating will be disqualified from the challenge(s) you were caught in and you will be disqualified from winning any competitions for the next six months and 2000 points will be removed from your profile. If you have less than 2000 points to your profile your points will be set to 0.
  • Second offence: Banned from the platform. If you are caught for a second time your Zindi account will be disabled and you will be disqualified from winning any competitions or Zindi points using any other account.
  • Teams with individuals who are caught cheating will not be eligible to win prizes or points in the competition in which the cheating occurred, regardless of the individuals’ knowledge of or participation in the offence.
  • Teams with individuals who have previously committed an offence will not be eligible for any prizes for any competitions during the 6-month probation period.

Monitoring of submissions

  • We will review the top 10 solutions of every competition when the competition ends.
  • We reserve the right to request code from any user at any time during a challenge. You will have 24 hours to submit your code following the rules for code review (see above). Zindi reserves the right not to explain our reasons for requesting code. If you do not submit your code within 24 hours you will be disqualified from winning any competitions or Zindi points for the next six months. If you fall under suspicion again and your code is requested and you fail to submit your code within 24 hours, your Zindi account will be disabled and you will be disqualified from winning any competitions or Zindi points with any other account.